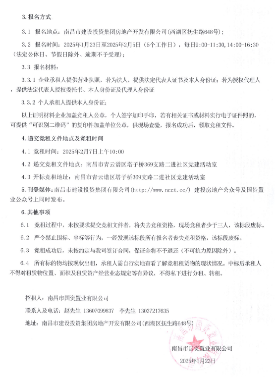
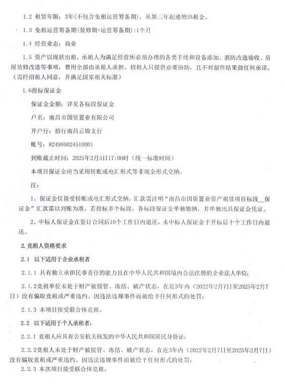
betway西汉姆联官网

招标采购

-Bidding

春晖园一期商铺招租通告

日期:2025-01-23

image.png

image.png

image.png

网站地图