betway西汉姆联官网
0791-83983112/0791-83955307
首页
走近betway西汉姆联官网
betway西汉姆联官网简介
组织机构
部分职能
生长历程
资讯中心
向导眷注
集团动态
下层动态
清静生产
视频中心
营业领域
危害评估
都会建设
房产开发
投资融资
资产管理
党团建设
党建
团建
工会
运动专题
纪检监察
廉政建设
普法专栏
信访举报
招标采购
招标通告
中标公示
资产招租
企业文化
文化纲要
企业宣传片
精神文明建设
洪路先锋·云学堂
联系betway西汉姆联官网
联系方法
人才招聘
首页
走近betway西汉姆联官网
betway西汉姆联官网简介
组织机构
部分职能
生长历程
资讯中心
向导眷注
集团动态
下层动态
清静生产
视频中心
营业领域
危害评估
都会建设
房产开发
投资融资
资产管理
党团建设
党建
团建
工会
运动专题
纪检监察
廉政建设
普法专栏
信访举报
招标采购
招标通告
中标公示
资产招租
企业文化
文化纲要
企业宣传片
精神文明建设
洪路先锋·云学堂
联系betway西汉姆联官网
联系方法
人才招聘
下属公司
招标采购
-
Bidding
招标通告
中标公示
资产招租
首页
>
招标采购
>
招标通告
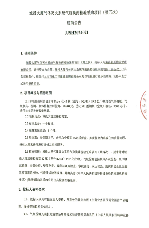
城投大厦气体灭火系统气瓶换药磨练采购项目(第五次) 探讨通告
日期:2025-03-21
上一篇:
城投大厦气体灭火系统气瓶换药磨练采购项目(第四次) 探讨通告
下一篇:
约请消防维保单位服务采购项目
返回列表页
OA系统
官方微信
在线留言
返回顶部
网站地图