betway西汉姆联官网

招标采购

-Bidding

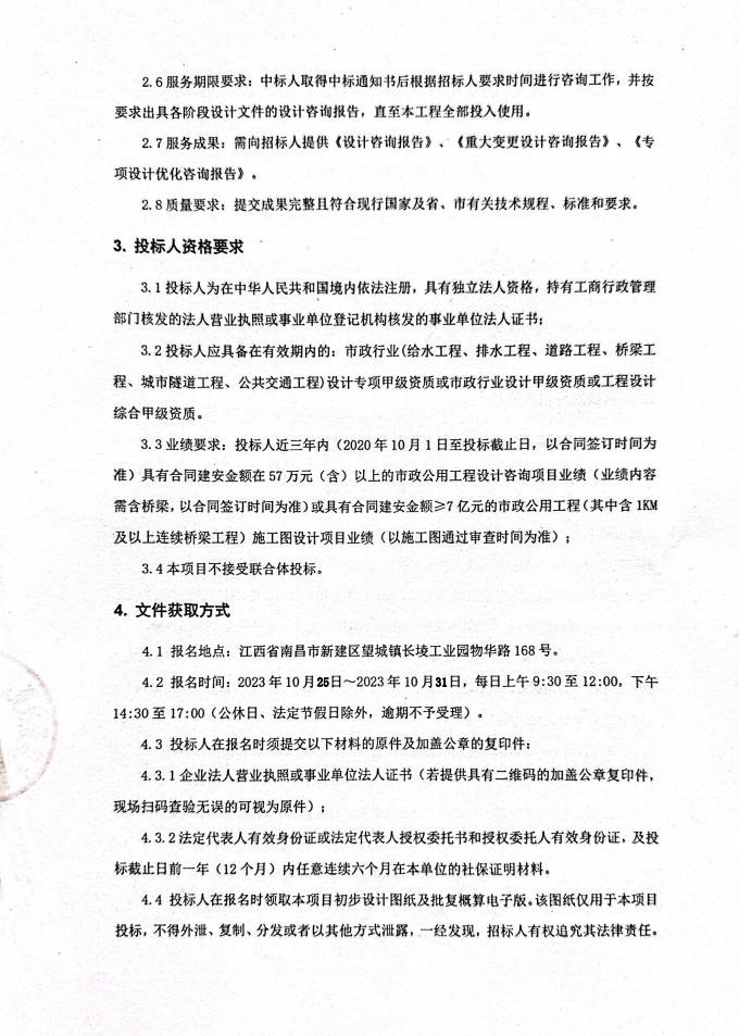
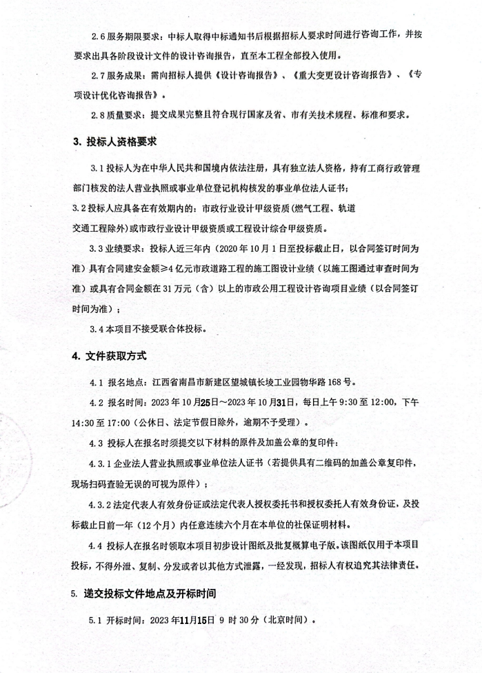
北二环一期(隆兴大桥南及毗连线工程)、广州路下穿京九铁路隧道工程设计咨询项目招标通告 招标编号:洪betway西汉姆联官网招[2023]48-1号、48-2号

日期:2023-10-25

image.png

image.png

image.png

image.png

image.png


image.png

网站地图